LED驱动电源简介
LED驱动电源是把电源供应转换为特定的电压电流以驱动LED发光的电源转换器,通常情况下:LED驱动电源的输入包括高压工频交流(即市电)、低压直流、高压直流、低压高频交流(如电子变压器的输出)等。
而LED驱动电源的输出则大多数为可随LED正向压降值变化而改变电压的恒定电流源。


LED驱动电源失效分析
相对LED驱动电源光源来说,LED驱动电源的结构更复杂,需要权衡的地方会更多,使得LED驱动电源往往比LED光源先失效。据统计,整灯失效中超过80%的原因是电源出现了故障。导致LED驱动电源失效的原因很多,可归纳为以下几大类。
1、电子元器件老化
包括电阻、电容、二极管、三极管、LED、连接器、IC等器件开路、短路、烧毁、漏电、功能失效、电参数不合格、非稳定失效等各种失效问题。
2、PCB质量问题
包括PCB、PCBA润湿不良、爆板、分层、CAF、开路、短路等等各种失效问题。
3、LED电源散热不良
驱动电路由电子元件组成,少数元件对温度非常敏感。如电解电容,通行的电解电容寿命估算公式为“温度每降低10度,寿命增加一倍”,散热不良很可能导致其寿命大大缩短,提前失效,致使LED电压出现故障,灯具失效。尤其是对于内置式电源(放在整灯内的电源),发热量大的电源会增加整灯的导热、散热压力,LED的温度将升高,其光效和寿命将大大降低。所以在设计LED电源时,就应该重视其自身的散热问题。因此在开始设计灯具初期进行评估,电源的设计同步进行,就能解决以上问题。在设计中要综合考虑LED的散热和电源的散热,整体控制灯具的升温,这样才能设计出较好的灯具。
4、电源设计中的问题
(1)功率设计。虽然LED光效高,但是还有80%~85%的热能损耗,致使灯具内部有20~30K的温升,如果室温在25℃,灯具内部则有45~55℃,电源长时间在高温环境下工作,要保证寿命就必须加大功率裕量,一般留存1.5~2倍的裕量。
(2)元件选型。灯具内部温度在45~55℃时,电源内部温升还有20℃左右,则元件附件的温度要达到65~75℃。有些元件在高温时参数会漂移,甚至寿命会缩短,所以器件要选择能在较高温度下长时间使用的,还要特别注意电解电容和导线。
(3)电性能设计。开关电源针对LED的参数设计,主要是恒流参数,电流的大小决定LED的亮度,如果批量电流误差较大,则整批灯的亮度不均匀。而且温度的变化也能致使电源输出电流偏移。一般批量误差控制在±5%以内,才能保证灯的亮度一致,LED的正向压降有偏差,电源设计的恒流电压范围要包含LED的电压范围。多个LED串联使用时,最小压降乘以串联数量为下限电压,最大压降乘以串联数量为上限电压,电源的恒流电压范围要比这个范围稍宽些,一般上下限各留1~2V裕量。
(4)PCB布板设计。LED灯具留给电源的尺寸较小(除非电源是外置的),所以在PCB设计上要求较高,要考虑的因素也较多。安全距离要留够,要求输入和输出隔离的电源,一次侧电路和二次侧电路要求耐压1500~2500VAC,在PCB上至少要留够3mm的距离。如果是金属外壳的灯具,则整个电源的布板还要考虑高压部分和外壳的安全距离。如果没有空间保证安全距离就要利用其他措施保证绝缘,比如在PCB上打孔、加绝缘纸、灌封绝缘胶等。另外布板还要考虑热量均衡,发热元件要均匀分布,不能集中放置,避免局部温度升高。电解电容远离热源,减缓老化,延长使用寿命。
5、雷击损坏
雷击是一种常见的自然现象,特别是在雨季尤为常见。其所带来的危害和损失全球每年以千亿美元来计。雷击分为直接雷击和间接雷击,间接雷主要包括传导雷和感应雷。由于直接雷所带来的能量冲击非常大,破坏力极强,一般电源是无法承受的,故这里主要讨论的是间接雷型。
雷击所形成的浪涌冲击是一种瞬态波,属于瞬变干扰,可以是浪涌电压,也可以是浪涌电流。沿着电源线或其他路径(传导雷)或通过电磁场(感应雷)而传送至电源线路。其波形特征是先快速上升然后慢慢下降。这种现象会对电源产生致命的影响,其产生的瞬间的浪涌冲击远远超出一般电子器件的电性应力,导致的直接结果是电子元件损坏。
6、电网电压超出电源负荷
当同一个变压器电网支路配线太长,支路中有大型动力设备时,在大型设备启停时,电网电压会剧烈波动,甚至导致电网不稳。当电网瞬时电压超过310 VAC时有可能损坏驱动器(即使有防雷装置也无效,因为防雷装置是应对几十微秒级别的脉冲尖峰,而电网波动可能达到几十毫秒,甚至几百毫秒)。因此,路灯照明支路电网上有大型电力机械时要特别注意,最好监测下电网波动幅度,或者由单独电网变压器供电。
LED驱动电源路灯设计方案
作为LED电源的一种,LED路灯电源是目前国内照明市场中重要的组成环节,正在逐渐取代传统道路照明模式。就目前的路灯电源市场情况来看,高频率、高可靠性逐渐成为诸多新产品在设计时所重点关注的两个方向。下文为大家总结了三种平时比较常见的LED路灯电源设计方案,并将其优缺点进行了比较。
首先要为大家分享的LED路灯电源方案,是一种间接AC输出,对于6串LED辨别做恒流掌握的设计方案。这种设计思路是目前市面上频率最高、通路利润最低的设计方案,其电路设计图如下图图1所示。从图1中可以看到,在这种LED电源方案中,间接用光电啮合器对于高级侧通路停止回溯掌握,调理输入电压。相比较此前国内应用的一些照明方案来看,该方案的电门消耗少。将CS的电压流动正在0.25V,对于6串LED辨别做恒流掌握。IC会侦测FB的地位,将电压最低那串LED流动正在0.5V。这是因为各串LED的Vf值的总数是不一致的,发生的压降会落正在MOS管上并会招致一些消耗。假如是正常对于Vf分BIN挑选当时的LED,消耗该当能够掌握正在2%以内,少于正常的电门消耗。


与传统的路灯照明设计方案相比,这种新型方案的优势是频率高、利润低,适用于能够用AC间接输出的路灯。相对应的,这一方案最大的问题就在于AC输出需求较多的研制利润。
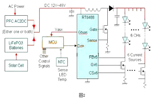
接下来要为大家分享的第二种LED电源方案是一种DC或者电池组输出,对于6串LED辨别做恒流掌握的路灯照明设计。该方案中主要采纳多串的升温构造设想,其本身的LED驱动形式与第一种方案相类似,而二者之间的主要不同则在于由AC输出改为DC或者是由电池组输出,该方案的电路设计图纸如下图图2所示。
从图2的设计图中我们可以看到,在这一电源系统中,高压侧传感如要满足照明需求,则需取舍恰当的MOS管,在选对场效应管的前提下LED能够串相等多的照明颗数。绝对于于AC输出的计划,这种设计方案是比较容易的,但是因为在这一电源系统设计中多了一次升温的电门,频率绝对于较低。与第一种方案相比,该种设计方案的长处是构思容易、通路利润低,其缺点是频率较低。该方案在实际应用中更适合夜间照明的月光电池组或者经过适配重输出的路灯。


单串降压构造的LED路灯电源,是我们要为大家分享的第三种比较常见的设计方案。这种设计方案的电路系统图纸如下图图3所示。作为一种能够实现模块化设计的方案,该方案的改动比较简单,然而其美中不足之处在于每一串都需要一个独立的电源模块,相比较前两种方案来看生产利润较高,而降压的构造会让LED的数目受只限IC的耐压。从图3中可以看到,在这一电源系统中的LED至多串到14颗,假如要设想20W的灯条,就需求运用700mA的LED。为了使频率到达最高,必须对准于LED的数目来调理输出电压,也就是


与上文中所介绍的两种方案相比,这一LED电源设计方案的长处是降压构造频率较高、单串设计和配置的灵敏度比较高,宜经过适配重输出的路灯。其缺点则是通路利润较高,且在设计的过程中LED并联数目受限于IC耐压。
LED驱动电源设计的的五个关键点
一、LED电流大小
LED电流的大小直接影响着使用寿命,建议降额使用,因此尽量控制小点,特别是LED散热效果不好的话,LED一定要留足余量。
二、芯片发热
这主要针对内置电源调制器的高压驱动芯片。假如芯片消耗的电流为2mA,300V的电压加在芯片上面,芯片的功耗为0.6W,当然会引起芯片的发热。
驱动芯片的*电流来自于驱动功率MOS管的消耗,简单的计算公式为I=cvf(考虑充电的电阻效益,实际I=2cvf,其中c为功率MOS管的cgs电容,v为功率管导通时的gate电压,所以为了降低芯片的功耗,必须想办法降低c、v和f,如果c、v和f不能改变,那么请想办法将芯片的功耗分到芯片外的器件,注意不要引入额外的功耗。
三、功率管发热
功率管的功耗分成两部分,开关损耗和导通损耗。要注意,大多数场合特别是LED市电驱动应用,开关损害要远大于导通损耗。开关损耗与功率管的cgd和cgs以及芯片的驱动能力和工作频率有关,所以要解决功率管的发热可以从以下几个方面解决:
1、不能片面根据导通电阻大小来选择MOS功率管,因为内阻越小,cgs和cgd电容越大。如1N60的cgs为250pF左右,2N60的cgs为350pF左右,5N60的cgs为1200pF左右,差别太大了,选择功率管时,够用就可以了。
2、剩下的就是频率和芯片驱动能力了,这里只谈频率的影响。频率与导通损耗也成正比,所以功率管发热时,首先要想想是不是频率选择的有点高。不过要注意,当频率降低时,为了得到相同的负载能力,峰值电流必然要变大或者电感也变大,这都有可能导致电感进入饱和区域。如果电感饱和电流够大,可以考虑将CCM(连续电流模式)改变成DCM(非连续电流模式),这样就需要增加一个负载电容了。
四、工作频率降频
这个也是用户在调试过程中比较常见的现象,降频主要由两个方面导致。输入电压和负载电压的比例小、系统干扰大。对于前者,注意不要将负载电压设置的太高,虽然负载电压高,效率会高点。
对于后者,可以尝试以下几个方面:
1、将最小电流设置的再小点;
2、布线干净点,特别是sense这个关键路径;
3、将电感选择的小点或者选用闭合磁路的电感;
4、加RC低通滤波吧,这个影响有点不好,C的一致性不好,偏差有点大,不过对于照明来说应该够了。无论如何降频没有好处,只有坏处,所以一定要解决。
五、电感或者变压器的选择
相同的驱动电路,用a生产的电感没有问题,用b生产的电感电流就变小了。遇到这种情况,要看看电感电流波形。有的工程师没有注意到这个现象,直接调节sense电阻或者工作频率达到需要的电流,这样做可能会严重影响LED的使用寿命。
所以说,在设计前,合理的计算是必须的,如果理论计算的参数和调试参数差的有点远,要考虑是否降频和变压器是否饱和。变压器饱和时,L会变小,导致传输delay引起的峰值电流增量急剧上升,那么LED的峰值电流也跟着增加。在平均电流不变的前提下,只能看着光衰了。
烜芯微专业制造二三极管,MOS管,20年,工厂直销省20%,1500家电路电器生产企业选用,专业的工程师帮您稳定好每一批产品,如果您有遇到什么需要帮助解决的,可以点击右边的工程师,或者点击销售经理给您精准的报价以及产品介绍
烜芯微专业制造二三极管,MOS管,20年,工厂直销省20%,1500家电路电器生产企业选用,专业的工程师帮您稳定好每一批产品,如果您有遇到什么需要帮助解决的,可以点击右边的工程师,或者点击销售经理给您精准的报价以及产品介绍

