驱动电路(Drive Circuit),位于主电路和控制电路之间,用来对控制电路的信号进行放大的中间电路(即放大控制电路的信号使其能够驱动功率晶体管),称为驱动电路。
驱动电路的作用:将控制电路输出的PWM脉冲放大到足以驱动功率晶体管—开关功率放大作用。

(一)MOSFET的开关过程

(二)栅极驱动电路的类型
1、直接耦合型驱动电路

2、脉冲变压器耦合型驱动电路

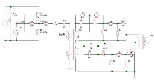
3、电容耦合型驱动电路

4、电容耦合型驱动电路–改进型I

5、电容耦合型驱动电路–改进型II

6、用于双管正激的驱动电路

7、用于桥式变换器的驱动电路

(三)驱动电路设计中的实际问题
1、电容耦合型驱动电路中的振荡

2、桥式变换器中的驱动–常用电路

3、桥式变换器中的驱动–改进电路

驱动电路实质
驱动电路的实质是给栅极电容充放电
开通:
1.驱动电压足够高,一般>10V;(减小RDS(on))
2.足够的瞬态驱动电流,快的上升沿; (加速开通)
3.驱动电路内阻抗小。 (加速开通)

关断:
1. 足够的瞬态驱动电流,快的下降沿; (加速关断)
2. 驱动电路内阻抗小。 (加速关断)
3. 驱动加负压。 (防止误导通)分析常见开关电源中的7种驱动电路图解
烜芯微专业制造二极管,三极管,MOS管,桥堆等20年,工厂直销省20%,1500家电路电器生产企业选用,专业的工程师帮您稳定好每一批产品,如果您有遇到什么需要帮助解决的,可以点击右边的工程师,或者点击销售经理给您精准的报价以及产品介绍

