升压器 12v 升 220v 电路其实就是一个震荡电路,就是把直流电变成交流电,然后通过变压器升压变成 220V,然后在输出端接上用电器即可。
12v 转 220v 逆变器由逆变电路、逻辑控制电路、滤波电路三大部分组成,主要包括输入接口、电压启动回路、MOS 开关管、PWM 控制器、直流变换回路、反馈回路、LC 振荡及输出回路、负载等部分。
控制电路控制整个系统的运行,逆变电路完成由直流电转换为交流电的功能,滤波电路用于滤除不需要的信号,逆变器的工作过程就是这样子的了。其中逆变电路的工作还可以细化为:首先,振荡电路将直流电转换为交流电;其次,线圈升压将不规则交流电变为方波交流电;最后,整流使得交流电经由方波变为正弦波交流电。
升压器 12v 升 220v 电路图(一)
原理图如下图所示,采用了功率较大的三极管 2N3055,而电阻只用了两个,且最好电阻的功率选大一点,这样电路的输出功率也会相应地增加,上图中用的是 1W 的 400 欧姆电阻,如果没有 1W 的也没关系,现在用到的最多的是 1/4W 的电阻,只要选择四个电阻并联大约是 400Ω就可以了。

升压器 12v 升 220v 电路图(二)

升压器 12v 升 220v 电路图(三)
如下图,我们也可以清楚看到需的元件还有各个元件之间的连接情况,在电路功能上,除了变压器 T1 用来升压,电源 V1 用来供电之外,剩下的原件就是产生矩形波的电路。在电阻选择上 R1 和 R2 一般在 1.2k-4.7k 之间,三极管无特别要求根据变压器的容量选择,容量大就用功率大点的;变压器可用普通控制变压器,只要有两组 12V 就行,我们这个原理图中选择器件为变压器 0v-12V-12V,三极管用的达林顿管 MJ11032,电阻 4.7k,输出功率能够达到百瓦左右,也不算小了,不过变压器的功率要选大点了,否则输出功率没有那么大。

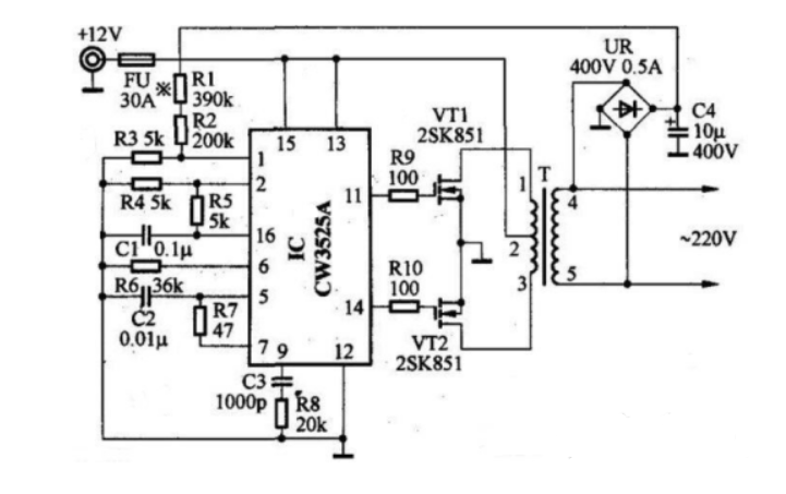
(四)升压器 12v 升 220v 电路图
此逆变器主要由 MOS 场效应管,普通电源变压器构成。其输出功率取决于 MOS 场效应管和电源变压器的功率。
 烜芯微专业制造二极管,三极管,MOS管,桥堆等20年,工厂直销省20%,4000家电路电器生产企业选用,专业的工程师帮您稳定好每一批产品,如果您有遇到什么需要帮助解决的,可以点击右边的工程师,或者点击销售经理给您精准的报价以及产品介绍
烜芯微专业制造二极管,三极管,MOS管,桥堆等20年,工厂直销省20%,4000家电路电器生产企业选用,专业的工程师帮您稳定好每一批产品,如果您有遇到什么需要帮助解决的,可以点击右边的工程师,或者点击销售经理给您精准的报价以及产品介绍 
                                
