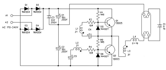
一、40W电子镇流器电路一


该40W日光灯电子镇流器电路包含多个关键部件。220V市电由A1和A2端接入,D1至D4二极管构成全桥整流电路,对市电进行整流处理。C1和C2为高压电容,二者串联实现分压,并起到滤波的作用,以获取较为平稳的直流电压。Q1和Q2三极管协同电感L1至L3等元件,构成半桥式高频振荡器,产生高频振荡电流。D5和D6二极管主要起到保护三极管的作用,防止其因异常电压或电流而损坏。电感L4与电容C6共同构成谐振回路,在灯管电离导通之后,电感L4转而发挥阻流作用,稳定电路中的电流。
二、40W电子镇流器电路二


本40W电子镇流器电路系统由整流滤波电路、功率开关与驱动电路、镇流器与灯丝负载回路这三大部分构成。其核心功能在于将50Hz的工频电源转换为约20kHz的高频电源,以实现对日光灯管的高效点亮。
当接通电源后,经过整流滤波处理后的310V直流电压,通过C3、R1并联后再与R5串联的电路路径,为VT2三极管的基极提供一个窄电流脉冲,促使VT2首先导通。在VT2导通阶段,电流的流通路径依次为:+V→C5→灯管上端灯丝→C6→灯管下端灯丝→扼流圈L→变压器T3→VT2的集电极-发射极→地,形成闭合回路,同时对谐振电容C6进行充电。由于变压器T的线圈T3与T1和T2之间存在感应耦合作用,T1上产生的感应电压会使三极管VT1导通,而T2上的感应电压则导致VT2截止。
在VT1进入饱和导通状态时,电流的流通路径变为:谐振电容C6→灯管上端灯丝→C5→VT1的集电极-发射极→变压器T3→扼流圈L→灯管下端灯丝→C6,形成C6的放电回路。借助变压器T的耦合作用,三极管VT1和VT2得以交替导通,从而输出方波脉冲电压。该电压经扼流圈L、灯丝电阻以及C6组成的串联谐振电路,使得C6两端产生高压脉冲,成功将日光灯管内的汞蒸气电离击穿,形成导电通路,点亮灯管。
电路起振后,电容C4会通过二极管D6和三极管VT2迅速放电,这一过程旨在防止VT2陷入无法退出饱和导通状态的困境。当日光灯管被点亮的瞬间,其内阻急剧下降,由于该内阻与C6并联,导致C6两端电压降至正常工作电压(约80V)左右,从而维持日光灯管的稳定发光状态。
三、55W电子镇流器电路图

〈烜芯微/XXW〉专业制造二极管,三极管,MOS管,桥堆等,20年,工厂直销省20%,上万家电路电器生产企业选用,专业的工程师帮您稳定好每一批产品,如果您有遇到什么需要帮助解决的,可以直接联系下方的联系号码或加QQ/微信,由我们的销售经理给您精准的报价以及产品介绍

〈烜芯微/XXW〉专业制造二极管,三极管,MOS管,桥堆等,20年,工厂直销省20%,上万家电路电器生产企业选用,专业的工程师帮您稳定好每一批产品,如果您有遇到什么需要帮助解决的,可以直接联系下方的联系号码或加QQ/微信,由我们的销售经理给您精准的报价以及产品介绍
联系号码:18923864027(同微信)
QQ:709211280

